
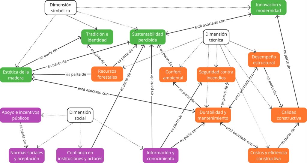
Estudios realizados en Valdivia y Concepción en el contexto de CENAMAD han evidenciado la existencia de brechas sociotécnicas que obstaculizan la adopción de la madera en la construcción. Persisten percepciones negativas asociadas a su durabilidad, comportamiento frente al fuego y requerimientos de mantención, a pesar del reconocimiento de ventajas en términos de costo y confort térmico.
En la actualidad, estas percepciones se complejizan con tensiones respecto de la sustentabilidad del material, incluyendo asociaciones con deforestación y dudas sobre sus beneficios climáticos. En el Área Metropolitana de Santiago (territorio clave para las políticas de descarbonización urbana) estas brechas adquieren particular relevancia, dado el predominio del hormigón en la edificación, la débil conexión cultural con el sector forestal y un discurso ambiental más abstracto.
En este contexto, la percepción ciudadana emerge como un factor crítico para la implementación territorial de políticas públicas que promueven la construcción en madera como estrategia de mitigación del cambio climático.
Objetivo general:
- Caracterizar las percepciones y brechas sociotécnicas sobre la construcción en madera en el Área Metropolitana de Santiago, como parte de una línea de investigación longitudinal.
Objetivos específicos:
- Identificar diferentes perfiles perceptuales en la población del Área Metropolitana de Santiago frente a la construcción en madera.
- Evaluar los factores sociotécnicos y culturales que inciden en la aceptación de la madera como material de construcción sustentable.
- Elaborar recomendaciones para políticas públicas en el marco de los compromisos de descarbonización del país, orientadas a fomentar la construcción en madera.
Metodología:
El estudio adopta un enfoque cuantitativo, basado en la aplicación presencial de una encuesta estructurada en el Área Metropolitana de Santiago. Se utilizará un muestreo apoyado en sistemas de información geográfica (SIG) y estratificado por nivel socioeconómico, con un tamaño muestral de N=354 encuestas, estadísticamente significativo y con un margen de error de 1,6%.
El instrumento de recolección corresponde a un cuestionario validado en estudios previos realizados en Valdivia y Concepción, compuesto por 30 preguntas distribuidas en tres secciones: caracterización sociodemográfica, percepción sobre la construcción en madera y variables decisionales asociadas a la vivienda en madera. Los datos serán analizados mediante estadística descriptiva y exploratoria, incluyendo Análisis de Componentes Principales (ACP) para identificar factores subyacentes y Análisis de Clúster Jerárquico para segmentar perfiles perceptuales. Los resultados serán posteriormente vinculados con su dimensión socioespacial, en coherencia con la acción 8.3 de la Hoja de Ruta de CENAMAD.
Resultados esperados:
- Segmentación de perfiles perceptuales sobre la construcción en madera en el Área Metropolitana de Santiago, a partir de los resultados de la encuesta.
- Interpretación territorialmente situada de las implicancias de dichas percepciones para la construcción en madera y la descarbonización urbana.
- Un informe técnico para CENAMAD, un artículo científico publicado en una revista indexada WoS Q1 o Q2 y un policy brief con recomendaciones específicas para el diseño o ajuste de instrumentos de política pública en construcción sustentable.
Equipo de trabajo
- Felipe Encinas, investigador asociado. Director del proyecto.
- Alejandra Schueftan, investigadora asociada - Elaboración de recomendaciones de política pública a partir de los resultados de la encuesta.
- Ricardo Truffello (Red) - Diseño del muestreo y apoyo en el reclutamiento de encuestadores.
- Carlos Aguirre (Red) - Revisión del instrumento de recolección de datos y apoyo en el análisis estadístico exploratorio.
Proyecto en desarrollo tras adjudicación de fondos internos PCS 2026